Contato Como comprar
Oficina Aberta - Automação
Aplicações básicas da automação eletrônica via porta paralela
 

 

AUTOMAÇÃO ELETRÔNICA

Ivan Gouveia[1]

 

A eletrônica aliada à computação para reaproveitamento de recursos visando à economia e produtividade com o uso de dispositivos simples e baratos.

                                                                                                                         Ivan Gouveia

 

RESUMO

A necessidade de recursos computacionais é indiscutível nos dias atuais. Infelizmente, grande parte da capacidade desses recursos é desperdiçada, acarretando preocupação quanto à economia e à produtividade. Esses recursos podem ser mais bem aproveitados com o auxílio da eletrônica através da confecção de dispositivos simples e baratos, utilizáveis em lares e em pequenas empresas.

 

PALAVRAS-CHAVE: Redes de Computadores. Economia. Automação. Eletrônica. Comunicação. Recursos.

 

 

ABSTRACT

The necessity of computational resources is unquestionable in the current days. Unfortunately, most of the capacity of these resources is wasted, causing concern about the economy and the productivity. These resources can be better used with the aid of the electronics through the confection of simple and cheap, usable devices in homes and small companies.

 

KEY WORDS: Computer networks. Economy. Automation. Electronics. Communication. Resources.

 

 

INTRODUÇÃO

 

A constante modernização nos dispositivos eletrônicos e informáticos tem exigido gastos muitas vezes desnecessários com equipamentos especializados quer seja nos lares, quer seja no ambiente de trabalho. Muito do que já se tem em recursos computacionais pode ser reaproveitado para funções diversas. O controle de câmaras de vídeo, portões, iluminação, acionamento de diversos aparelhos podem ser conseguidos mediante o uso de dispositivos eletrônicos simples e baratos associados ao reaproveitamento de um microcomputador já obsoleto ou mesmo de um microcomputador moderno que, normalmente, tem capacidade de processamento sobrando. Este trabalho não visa fornecer fórmulas milagrosas para a construção de aparatos comercializáveis, nem tampouco pretende tratar minúcias de cada solução proposta. O objetivo maior, aqui, é alertar para as diversas possibilidades da união da eletrônica com a informática, exemplificando o quanto se pode reaproveitar de ambas para melhoria de vida no dia-a-dia. O mais que os entusiastas destas idéias precisarem, poderá ser encontrado em abundância nas referências deste artigo, onde há detalhes suficientes para construir quaisquer dos aparatos aqui sugeridos.

 

 

AUTOMAÇÃO: Benefício Imediato ou Ilusão Modernista?

 

Automação doméstica e em pequenas empresas não tem sido alvo de atração devido ao preço dos serviços e equipamentos e à falta de infra-estrutura prévia nesses ambientes para receber a automação. Além disso, muitas pessoas ainda se sentem desconfortáveis quando se deparam com uma máquina fazendo as tarefas elas já fazem naturalmente no dia-a-dia. Há até quem pense que as máquinas tomarão completamente seu lugar algum dia. Daí, não ser difícil de se encontrar resistência à automação, seja ela de que tipo for, por parte dos funcionários de pequenas e médias empresas. É indiscutível que a automação de processos mecânicos ou não já tirou o emprego de muita gente pelo mundo todo. Esse, porém, é um problema social que foge do escopo deste trabalho. O pretendido aqui, como já exposto acima, é aproveitar recursos e evitar esforços desnecessários. Nos lares e nas pequenas empresas, isso pode ser implementado por pessoas que tenham o mínimo de conhecimento em eletrônica, informática e alguma experiência com linguagens de programação, especialmente C++. Outras linguagens mais conhecidas como o Visual Basic, o Basic, o Pascal e o Delphi também se prestam a tal aplicação. Existem empresas especializadas para cumprir tal tarefa, mas nem sempre as pessoas podem ou querem arcar com o ônus dos serviços dessas empresas, uma vez que usam dispositivos industrializados que, não raro, são muito caros. Uma solução menos dispendiosa seria a implementação de recursos simples com a confecção de aparelhos eletrônicos que, combinados a recursos já existentes, podem resolver vários problemas. Inicialmente, é necessário um microcomputador que pode ser até um PC 486 [2] com as configurações básicas da época. Esse é equipamento que algumas pessoas já têm em casa e que foi deixado de lado por obsolescência. Vale lembrar que o PC 486 foi citado, principalmente, para salientar que a capacidade de processamento necessária é mínima, pois outros equipamentos com muito mais recursos já foram postos fora de uso. Utilizar o computador que temos em casa para acesso à internet, jogos e outras aplicações também é possível, mas este deveria estar continuamente ligado, dependendo do que se quer implementar. Problemas com vírus ou travamentos poderiam inviabilizar a eficácia da automação proposta. Assim, o uso de um computador dedicado a tal tarefa seria, de longe, a melhor opção. Vale lembrar que a partir das empresas médias, o grau de complexidade nos processos a serem automatizados aumenta consideravelmente e, neste caso, o assunto deve ser tratado por empresas especializadas.

Pretender que os aparatos eletro-eletrônicos resolvam todos os problemas mediante aplicação massiva desses recursos, pode ser uma mera ilusão modernista. É necessário avaliar a viabilidade e eficácia da solução instalada. Por exemplo, utilizar câmaras de vídeo de baixa qualidade, não ter o sistema ligado a um bom no-break, pode não dar resultados satisfatórios para um sistema de vigilância. Se tratar de solução de missão crítica, certamente será necessária a intervenção de técnico especializado.

 

 

O QUE AUTOMATIZAR?

 

Nos lares a automação pode começar pela irrigação de jardins, controle de iluminação, simulação de presença, controle de guarita e acionamento de portões entre outras possibilidades que variam com imaginação e as necessidades de cada um. Já nas empresas existem necessidades mais óbvias como o próprio controle de guarita, fazendo identificação de funcionários e marcação de entrada e saída vinculadas à folha de ponto. A contenção de gastos com energia elétrica mediante o desligamento de equipamentos como aparelhos de ar-condicionado e de luzes, que alguém tenha esquecido ligados durante a noite, por meio de sensores de presença pode ajudar a baixar significantemente a conta de energia elétrica. Outra opção atraente de automação é o controle de câmaras de vigilância.

 

 

IRRIGAÇÃO DE JARDINS

 

A irrigação eficiente de jardins se pode obter mediante o uso de um dispositivo medidor de índice pluviométrico em dado período que enviará dados ao sistema de acionamento do mecanismo de irrigação. Relês ligados aos terminais da porta paralela manterão acionadas as torneiras ou bombas de irrigação enquanto suas bobinas forem energizadas. Cada qual poderá ser acionado independentemente. A quantidade de água, o horário e o tempo de irrigação podem ser devidamente controlados. Inclusive dados estatísticos podem ser armazenados nesse processo. Para tanto, são necessários sensores para medir o nível de água no recipiente do dispositivo medidor de índice pluviométrico num dado período. Trata-se de uma implementação simples, não muito precisa, pois sofre com as alterações de temperatura e pressão. Contudo, neste caso, não se trata de uso crítico e o dispositivo cumpre bem seu papel.

 

 

ILUMINAÇÃO

 

O horário de acendimento de lâmpadas pode ser controlado para evitar desperdício. Serve também para quem quer simular presença em casa quando viaja. O que poderá ser feito até pela Internet. Uma implementação simples pode controlar pelo menos dez chaves com o uso de relês ou transistores de potência de uso geral ligados à porta paralela. Sempre lembrando que é imprescindível o uso de resistores e diodos de proteção. Até mesmo o controle de luzes rítmicas do tipo das usadas em discotecas pode ser construído com esses componentes. Nesse último caso, será necessária alguma programação adicional que trate, inclusive, da conversação do software tocador de música com o controlador de automação.

 

 

CÂMARAS DE VIDEO

 

É comum se encontrar duas ou mais câmaras de vídeo estáticas na vigilância de salas, quintais, etc. Essas câmaras, por mais bem posicionadas que possam parecer, quase sempre deixam alguma parte do ambiente sem varredura. O uso de câmaras móveis, com plataforma multi-eixos pode se apresentar como uma solução mais atraente. Os custos não se elevam muito e elas podem ter o tempo de varredura e o movimento aleatórios ou, ainda, permitir a interação humana por controle manual no computador via teclado, mouse, joystick ou outro tipo de controle que o executor da automação possa vir a projetar. A partir de mecanismos reaproveitados de aparelhos de CD-ROM se pode criar uma plataforma controlável com pelo menos dois eixos para câmara de vídeo. Esta poderá ser operada por um programa simples no computador, mas também permite a interação humana a longa distância através de redes de computadores. Significa dizer que se pode controlar uma câmara dessas de qualquer parte do mundo pela Internet. Em uma aplicação mais simples, a câmara pode ser do tipo WebCam que, dependendo do modelo, custa apenas algumas dezenas de reais.

 

 

GUARITA

 

O sistema de controle de guarita pode ser feito com equipamentos já obsoletos como um PC 486. Este possui capacidade de sobra para armazenamento de marcações de funcionários, controle de acionamento de portão. Com um pouco mais de aperfeiçoamento e mediante o uso de um computador também obsoleto, porém com um pouco mais de capacidade, se pode até fotografar aqueles que não se identificarem como funcionários, ou seja, os visitantes. Isso seria relevante para a segurança da empresa e até para consultas estatísticas. As marcações de entrada e saída de funcionários podem estar diretamente vinculadas à folha de pagamento – está claro que aí se necessita de apoio profissional de programação.

 

 

PROCEDIMENTOS

 

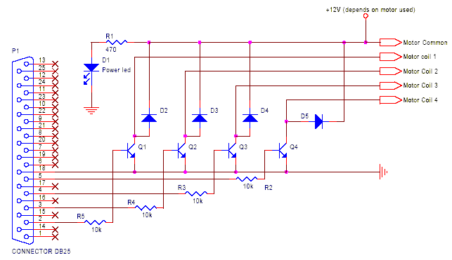
O presente estudo enfatiza o uso da porta paralela existente nos microcomputadores por duas razões obvias: ela é mais fácil de se programar e controlar com rapidez e segurança e, principalmente, porque ela já acompanha os microcomputadores desde que foi criada pela IBM para usar impressoras Centronics. Os bits são mais facilmente controlados permitindo o acionamento de relês, motores de passo e captação de estado de sensores. Para o acionamento de motores de passo há circuitos integrados dedicados como o CD4017, mas também se pode construir cada driver[3] a partir de transistores. É recomendado o uso de diodos protetores e, no caso de usar computadores novos e caros para controle, dependendo do tipo de dispositivo que se queira controlar, é melhor usar acopladores ópticos antes dos drivers para isolar o computador do dispositivo controlado. O esquema eletrônico 1 mostra o circuito para controle de um motor de passo e serve para todas as aplicações, sugeridas neste artigo, que requeiram esse tipo de motor. Através da porta paralela se pode controlar dois motores de passo e ainda sobra recurso para envio e recebimento de outros dados. É possível multiplexação, mas, como não é necessária para as aplicações citadas, ela não será abordada aqui.

 

Esquema eletrônico 1. Controle de um motor de passo através da porta paralela

 

Em todas as soluções propostas em que haja necessidade de uso de motores, os mais indicados são os de passo. Uma vez que são controlados digitalmente, sua precisão é muito maior que os motores elétricos mais comuns. Comparados aos outros motores elétricos, os motores de passo são bem mais lentos e caros também, mas para as soluções propostas eles podem ser reaproveitados de impressoras velhas, principalmente as matriciais.

 

 

PROGRAMAÇÃO

 

A linguagem de programação preferencial para as aplicações de automação é o C++, porque possui funções que permitem acesso direto à porta paralela. Quase todas as linguagens de programação para a porta paralela requerem o uso da biblioteca inpuot32.dll, que é usada para obtenção de acesso a essa porta. A Inpout32.dll possui duas funções: Out32 e Inp32. A primeira para escrever um valor (byte) num endereço de I/O e a segunda para ler um valor (byte) de um endereço de I/O. Essa dll  pode ser encontrada no site: http://www.logix4u.net/.

As linhas de código em C++, abaixo, foram retiradas da página http://www.logix4u.net/parallelport1.htm e  ilustram como é simples de se controlar a porta paralela. Enviando e recebendo dados. Entretanto, para que isso ocorra, é preciso que o suporte bidirecional esteja ativado.

 

#include "stdafx.h"

#include "conio.h"

#include "stdio.h"

#include "string.h"

#include "stdlib.h"

 

int main(int argc, char* argv[])

{

           short data;

 

           if(argc<2)

           {

                    printf("Usage\n\n");

                          printf("partest1.exe ,,\n\n\n");

                          return 0;

           }

          

           if(!strcmp(argv[1],"read"))

           {

                          data = _inp(atoi(argv[2]));

                          printf("Data read from parallel port is  ");

                          printf("%d\n\n\n\n",data);

        }

          

           if(!strcmp(argv[1],"write"))

           {

                          _outp(atoi(argv[2]),atoi(argv[3]));

                          printf("Data written to parallel port is  ");

                          printf("%s\n\n\n\n\n",argv[3]);

           }

           return 0;

}

 

 

 

INFORMAÇÕES TÉCNICAS: Porta Paralela

 

A porta paralela é uma interface de comunicação entre um computador e um periférico. Quando a IBM criou seu primeiro PC ("Personal Computer" ou "Computador Pessoal"), a idéia era conectar a essa porta a uma impressora, mas atualmente, são vários os periféricos que podem utilizar esta conexão para enviar e receber dados do computador. Os exemplos mais comuns são scanners, câmeras de vídeo, unidade de disco removível e até mesmo outro computador. O conector da porta paralela que fica no computador é o DB25 do tipo fêmea. Para a maioria das aplicações não se necessita fazer distinção de modo da porta paralela, porém, quando se fizer necessário, é bom que não se esqueça de configura-la devidamente no setup[4]do microcomputador. A tabela 1 descreve o tipo de sinal trabalhado em cada pino do Conector DB25 no microcomputador

 

Figura 3. Conector DB25 fêmea encontrado na parte traseira dos microcomputadores.

 

 

Tabela 1. Conector DB25 no microcomputador

Pino

Sinal

1

Strobe

2

Data0

3

Data1

4

Data2

5

Data3

6

Data4

7

Data5

8

Data6

9

Data7

10

Acknowledge

11

Busy

12

Paper end

13

Select

14

Auto feed

15

Error

16

Init

17

Select in